宜野湾市商工会 宜野湾市商工会

Tel.098-897-0111

お問い合わせはこちら

お知らせ

商工会

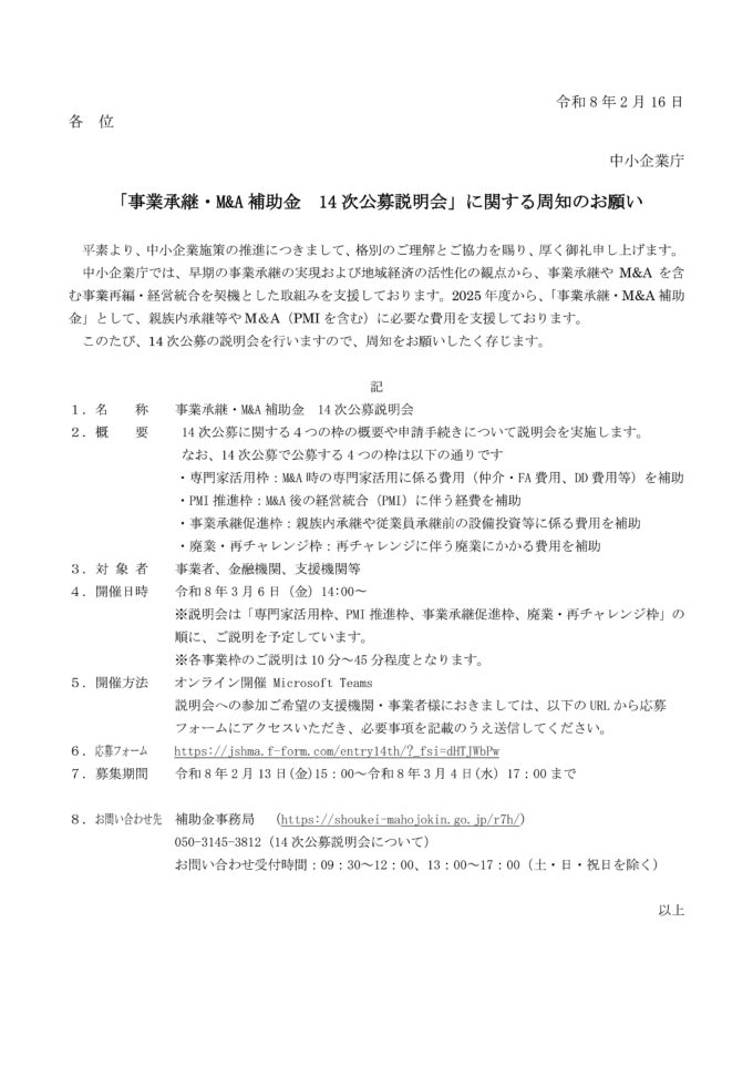
「事業承継・M&A補助金 14次公募説明会」

2026.02.20

中小企業庁よりお知らせ

早期の事業承継の実現および地域経済の活性化の観点から、事業承継や M&A を含む事業再編・経営統合を契機とした取組みを支援しております。2025年度から、「事業承継・M&A補助金」として、親族内承継等やM&A(PMIを含む)に必要な費用を支援しております。
このたび、14次公募の説明会を開催いたしますので、下記内容をご確認下さい。